河南逸祥卫生科技有限公司拟定于2026年2月面向全社会对公司配液研发管理系统项目采取公开招标方式确定承包单位。竭诚欢迎具有良好商业信誉、综合实力优秀的软件服务供应商踊跃报名参与投标。我司将秉着“公平、公正、阳光、透明”的原则,选择优秀的软件服务商与我司合作。
一、 招标项目名称:河南逸祥卫生科技有限公司研发项目管理系统招标
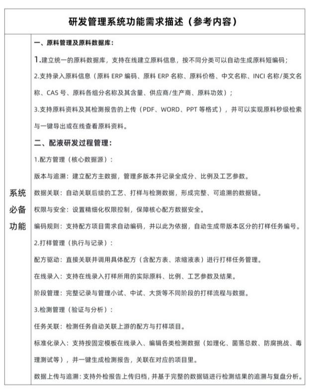
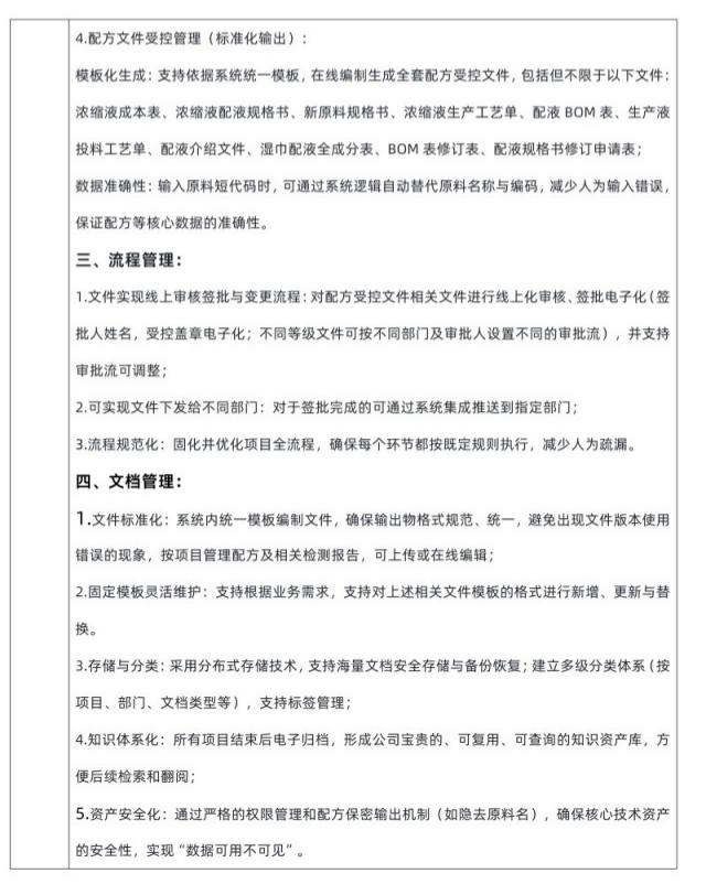
二、 招标项目内容:



三、 投标人资质要求
投标人须为中华人民共和国境内注册,具有独立法人资格的、能独立承担民事责任的,有能力为本项目提供服务。
1. 投标方注册资金不低于100万元(人民币),注册年限不低于三年。
2. 报名公司应具备大型系统项目交付经验,并可提供≥2个合同案例。
3. 投标人资产状况良好,近三年内未受到监管机构重大处罚、无重大金融、财经违法行为,具有履行合同所必需的设备和专业技术能力;严格遵守国家有关的法律法规,依法缴纳税收和社会保障资金,管理规范、控制制度严密,具有严格的操作规程和保密措施(提供承诺函)。
4. 具有流畅的信息沟通渠道,具备抗风险能力和质量保障能力,企业从业人员应具备相应的资格证书;
5. 投标人之间无投资参股关系,或各单位的负责人为同一人或者存在控股、管理关系,否则无效。
6. 本次招标单个项目不接受多家软件服务供应商联合投标,否则无效。
7. 投标人未列入逸祥卫生科技有限公司黑名单。
8. 中国裁判文书网上近一年企业、法定代表人无行贿、犯罪记录的查询结果网页截图。
9. 投标人须提供承诺函,保证对招标人提供的客户信息严格保密,不向第三方提供招标人的客户信息,并对查询到的数据信息(含查询量相关数据)做保密处理。
10. 招标方将对投标人企业资质进行审核,考虑到招标工作的效率及合同执行能力,招标方有权根据资质审核结果,进行必要的筛选,符合条件的方可参与投标。
四、 投标人报名方式及所需提供资料
1、所有报名单位都需按以下明细提供资料并做好文件命名发送至指定邮箱:yixiangcaigou@yixiang.com.cn(命名: 公司名称+河南逸祥卫生科技有限公司研发项目管理系统招标项目)
1.1公司基本资料和简要介绍,经营场所具体地址,近三年内服务的三家以上主要客户及相关证明(能明示合作期限的合同首末页复印件、开具给客户的增值税发票复印件)。
1.2有效期内的《企业法人营业执照》(必须三证合一)、《开户许可证》、一般纳税人等资料。
1.3近三年内第三方审计报告或公司内部财务报表。(如损益表,体现公司经营业绩)。
2、参与投标的单位需联系招标联系人,提供报名文件,待我司审核后公布入围名单,并通知投标单位缴纳投标保证金。(投标保证金为1万)
4、参与投标的单位必须对其所提供资料完整性、真实性负责,如发现弄虚作假本公司有权拒绝其参与投标。
五、 招标时间安排
报名截止时间:2026年3月10日之前
业务踏勘交流时间:2026年3月10日之前
招标文件发布时间:2026年3月17日
答疑回复时间:2026年3月24日
现场开标时间:2026年4月5日
六、 欢迎各潜在投标人提出合理的意见和建议,有意者可于2025年3月10日报名结束之日前及工作时间(上午9:00-12:00,下午14:00-18:00)与招标小组联系并进行前期交流。招标单位、联系人及联系电话招标单位、联系人及联系电话:
招标人:河南逸祥卫生科技有限公司
招标组织部门:河南逸祥卫生科技有限公司采购部
商务联系人:谷经理 联系方式:19693813930
报名邮箱:yixiangcaigou@yixiang.com.cn(命名: 公司名称+河南逸祥卫生科技有限公司研发项目管理系统招标项目)
投诉受理部门:河南逸祥卫生科技有限公司监察审计部
受理电话:15515798172
受理邮箱:shenji@yixiang.com.cn